中央人民政府
云南省人民政府
临沧市人民政府
本站支持IPv6/IPv4
无障碍浏览
长者模式
云县人民政府
返回首页
政府信息公开
(县财政局)
政府信息公开指南
法定主动公开内容
机构职能
财政信息
财政资金直达基层
政府预决算
部门预决算
三公经费
涉农补贴
税收政策
政府信息公开年报
2025年
2024年
2023年
2022年
2021年
2020年
政府信息公开基本目录
政务服务
依申请公开
首页
>
法定主动公开内容
>
税收政策
索引号
yx_czj/2025-00008
发布机构
国家税务总局
文 号
无
日期
2025-10-15
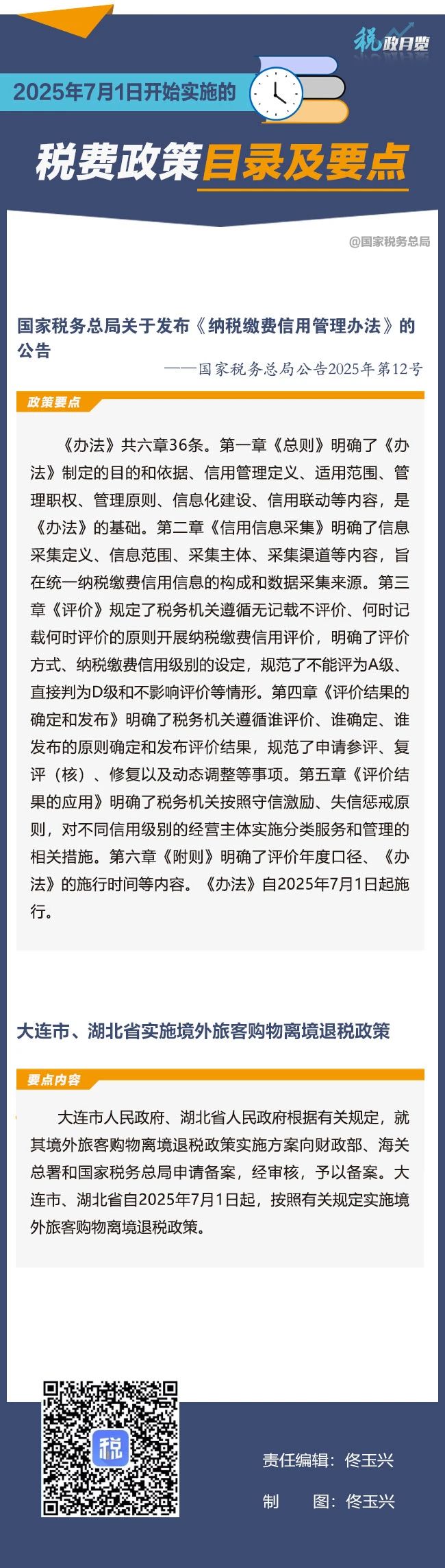
2025年7月1日开始实施的税费政策
浏览:1056次
字体:【
大
中
小
】
扫一扫在手机打开当前页面
分享:
打印
关闭
上一篇:
云南省财政厅国家税务总局云南省税务局 云南省机关事务管理局转发财政部税务总局 中央直属...
下一篇:
财政部 税务总局关于节能节水、环境保护、安全生产专用设备数字化智能化改造企业所得税政策的公...